首页
服务项目
关于我们
客户见证
新闻资讯
联系我们
首页
>>
业务范围
>>
薪酬绩效系统
当前位置:
薪酬绩效系统
来源:
|
作者:
JLH
|
发布时间:
2025-06-12
|
776
次浏览
|
分享到:
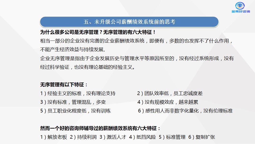
“薪酬绩效系统”咨询是通过专家咨询师入驻企业的方式,通过一定的时间周期,提供目标实现、薪酬绩效重塑、流程优化、系统性的解决问题。解决外面的人引不进来,里面的人激不活,激活的留不住,目标难实现等。
上一篇:
公司新薪酬绩效系统导......
下一篇:
股权激励